
本文目录导读:什么是公积金贷款?公积金贷款的条件和限制公积金贷款的申请流程公积金贷款的优势和注意事项...
深圳市宝亿科技有限公司(简称:宝亿参谋),是首家综合服务机构,国内领先的一站式专业企业/个人综合服务...
在当今经济快速发展的时代,企业债务问题日益突出,债务重组作为一种有效的解决方式,对于企业来说具有深远的意义,本文将以奥园集团为例,探讨债务重组的背景、过程、影响及未来展望,以期为其他企业提供借鉴和参考。(图片来源网络,侵删)奥园集团背景奥园集团是一家综合性企业集团,涉及地产、金融、健康等多个领域,近...
本文目录导读:深圳公司过户流程深圳公司过户手续深圳公司过户流程深圳作为中国经济发展最快的城市之一,吸引了众多企业前来注册和运营。随着市场环境的变化和企业经营策略的调整,有时候公司需要进行过户手续。公司过户是指将公司的注册地点、法定代表人等信息变更到另一个地点或人员名下的行为。下面我们来详细了解深圳公...
深圳,作为中国改革开放的前沿阵地和经济发展的奇迹之城,中小企业在其经济格局中占据着举足轻重的地位,中小企业在发展过程中常常面临着资金短缺...
在当今经济全球化和市场竞争日益激烈的背景下,民营企业作为我国经济的重要组成部分,对于推动经济增长、促进就业、创新发展等方面发挥着不可替代...
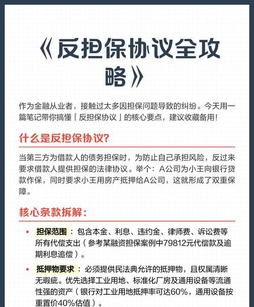
在金融市场中,贷款担保企业扮演着至关重要的角色,为银行等金融机构和众多企业之间搭建了一座信任的桥梁,而在这一过程中,反担保保证金制度则是...
在当今经济环境下,企业的发展离不开资金的支持,而对于山西的企业来说,如何拓宽融资渠道,满足自身发展的资金需求,成为了一个重要的课题,近年...
留学是许多人实现个人发展和学术目标的重要途径。许多国家对留学生的入境要求都包括留学验资,以确保留学生具备足够的资质和能力进行学习和生活。...
在准备留学加拿大的过程中,留学生需要进行验资,以证明自己有足够的资金来支付学费和生活费用。那么加拿大留学验资是什么时候开始存呢?下面将详...
留学验资是指国内学生在申请留学时需要进行一系列的资格审核和资金证明,以证明自己有能力支付学费和生活费用。留学验资是留学申请的重要环节,对...
详细描述:(图片来源网络,侵删)随着英国留学的热度不断增加,越来越多的学生选择前往英国深造。英国签证要求中的资金证明是留学申请过程中的一...